Ethnopharmacological relevance
Human papillomavirus (HPV) infection is considered to be the main pathogen causing intraepithelial neoplasia. Paiteling (PTL) has been used to treat intraepithelial neoplasia caused by human papillomavirus (HPV) infection for more than 20 years in China, but its specific mechanism of action is not very clear, and further research is still needed.
Objective
This study designed a comprehensive strategy to study the pharmacological mechanism of paiteling in regulating cervical cancer cell apoptosis by integrating LC-MS/MS, network pharmacology and pharmacological experiments.
Methods
We used liquid chromatography–tandem mass spectrometry to detect the active substances in PTL and performed protein–protein interaction analysis on the intersection of the targets of these key compounds and the targets of intraepithelial neoplasia. Additionally, by using Gene Ontology and the Kyoto Encyclopedia of Genes and Genomes (KEGG), the potential pathway of PTL against HPV-induced intraepithelial neoplasia was pre- dicted. Finally, we used HeLa and Ect1/E6E7 cells for experimental verification.
Results
The protein–protein interaction network predicted that AKT1, TP53, MYC, STAT3, MTOR, and MAPK were pivotal targets for PTL to inhibit epithelial neoplasia. KEGG enrichment analysis showed that the Pi3k/Akt pathway and HPV infection had scientific significance. Compared to the control group, after PTL diluent stim- ulated HeLa and Ect1/E6E7 cells for 24 h, cell viability, migration, and invasion capabilities were significantly reduced, and cell apoptosis was significantly increased, conforming to a doseeffect relationship and time-effect relationship. PCR, cellular immunohistochemistry, and western blot experiments showed that PTL reduced the expression of E6, Pi3k, E7, Akt, Bcl-xl, while increasing the expression of Bad in HeLa and Ect1/E6E7 cells.
Conclusion
PTL can induce cervical cancer cell apoptosis by inhibiting the E6/E7-Pi3k/Akt signaling pathway. It may provide an effective alternative strategy of traditional Chinese medicine for the treatment of epithelial neoplasia caused by HPV infection.
Paiteling; Network?pharmacology; Intraepithelial?neoplasia; HPV?infection;
Ethnopharmacological relevance
Human papillomavirus (HPV) infection is considered to be the main pathogen causing intraepithelial neoplasia. Paiteling (PTL) has been used to treat intraepithelial neoplasia caused by human papillomavirus (HPV) infection for more than 20 years in China, but its specific mechanism of action is not very clear, and further research is still needed.
Objective
This study designed a comprehensive strategy to study the pharmacological mechanism of paiteling in regulating cervical cancer cell apoptosis by integrating LC-MS/MS, network pharmacology and pharmacological experiments.
Methods
We used liquid chromatography–tandem mass spectrometry to detect the active substances in PTL and performed protein–protein interaction analysis on the intersection of the targets of these key compounds and the targets of intraepithelial neoplasia. Additionally, by using Gene Ontology and the Kyoto Encyclopedia of Genes and Genomes (KEGG), the potential pathway of PTL against HPV-induced intraepithelial neoplasia was pre- dicted. Finally, we used HeLa and Ect1/E6E7 cells for experimental verification.
Results
The protein–protein interaction network predicted that AKT1, TP53, MYC, STAT3, MTOR, and MAPK were pivotal targets for PTL to inhibit epithelial neoplasia. KEGG enrichment analysis showed that the Pi3k/Akt pathway and HPV infection had scientific significance. Compared to the control group, after PTL diluent stim- ulated HeLa and Ect1/E6E7 cells for 24 h, cell viability, migration, and invasion capabilities were significantly reduced, and cell apoptosis was significantly increased, conforming to a doseeffect relationship and time-effect relationship. PCR, cellular immunohistochemistry, and western blot experiments showed that PTL reduced the expression of E6, Pi3k, E7, Akt, Bcl-xl, while increasing the expression of Bad in HeLa and Ect1/E6E7 cells.
Conclusion
PTL can induce cervical cancer cell apoptosis by inhibiting the E6/E7-Pi3k/Akt signaling pathway. It may provide an effective alternative strategy of traditional Chinese medicine for the treatment of epithelial neoplasia caused by HPV infection.
1.?Introduction
HPV is the smallest, non-enveloped double-stranded DNA virus found to date, and belongs to the Papillomavirus family (Zhao and Chen, 2011). Currently, more than 180 HPV subtypes have been discovered. Intraepithelial neoplasia (IN) often occurs after HPV infection. It is well known that high-risk sexually transmitted HPV is the main factor for male penile IN and anal IN, while women are prone to vulvar IN and cervical IN after HPV infection. Studies have shown that the proportion of cancers caused by HPV, especially squamous cell carcinoma, is as high as 5% (Schiller and Lowy, 2012).
HPV16 and HPV18 are the two most common types of HPV, accounting for ~70% of all HPV-related cervical cancers (Yu et al., 2022). Schiffman (2015) found that women ( ≥30 years of age) who were negative for intraepithelial lesions cytology were at a higher risk for CIN3 or a higher pathology if they were HPV 16 (10.3%)- or HPV 18 (5.0%)-positive, compared with those positive for any HPV type other than HPV 16/18 (2.3%). A meta-analysis showed that the overall infection rate of high-risk HPVs among females in mainland China was 19.0%, and HPV 16, 52, 58, 53, and 18 were the top five subtypes with the highest infection rates (Li et al., 2019). The HeLa cell line is a human cervical cancer cell line positive for HPV18, and the growth of HPV-positive cancer cells depends on the continued expression of viral E6 and E7 oncogenes (Hoppe-Seyler et al., 2018).
Early vaccination of uninfected people is the most effective way to reduce the burden of HPV-induced squamous cell carcinoma and related mortality, but this prevention strategy is limited to those who have not yet been exposed to HPV (Fontham et al., 2020). In addition, conventional treatments for cervical cancer, such as cisplatin, paclitaxel, and topotecan, are expensive (Subramanian et al., 2010). The drug resistance and metastasis of tumors also make them difficult to treat. The development of new drugs requires a significant amount of money and time, and surgical treatment has its limitations (Liu et al., 2016).
Alternative medicine has become an effective means to treat or cure diseases, and traditional Chinese medicine (TCM) has been widely recognized in the clinical prevention and treatment of tumors (Yin et al.,2013). The research and development application of paiteling (PTL) was approved by the Ministry of Health of the People’s Republic of China as early as 1996, and after years of hard work by the Chinese Academy of Sciences (Beijing, China), PTL was finally successfully developed. PTL is a compound prescription composed of a variety of TCM ingredients, including Sophorae Flavescentis Radix (SFR, Kushen, Sophora flavescens AIT.), Cnidii Fructus (CF, Shechuangzi, Cnidium monnieri (L.) Cuss.), Lonicerae Japonicae Flos (LJF, Jinyinhua, Lonicera japonica Thunb.), Isatidis Folium (IF, Daqingye, Isatis indigotica Fort.), Hedyotis Diffusae Herba(HDH, Baihuasheshecao, Hedyotis diffusa Willd.), and Bruceae Fructus(BF, Yadanzi, Brucea javanica (L.) Merr.). It has outstanding performance in medical applications, showing anti-viral, detoxification,analgesic, and swelling-reduction capabilities, and is mainly used to prevent and treat IN caused by HPV infection (Wang et al., 2021; Shu
et al., 2020). PTL is an important promotion project of the State Administration of Traditional Chinese Medicine [(Beijing) Wei Xiaozheng Zi (2011) No. 0220]. The operation method of PTL treatment is simple and has been found to have few side effects and a high clinical cure rate. The recurrence rate after PTL treatment has also been found to be significantly lower than that of surgery (Hu et al., 2019). However, the effect of PTL on tumor cells caused by high-risk HPV infection has not yet been experimentally studied. In particular, the molecular mechanism of how PTL interferes with IN is still largely unknown.
Network pharmacology allows us to clarify the multi-target thera peutic effects of Chinese medicine based on the perspective of systems medicine (Jansen et al., 2021). Integrating the relevant targets of TCM compounds and disease networks will help us explore the mechanism of PTL prevention and treatment of HPV infection. We combined liquid chromatography-tandem mass spectrometry and network pharmacology to find the biologically active compounds and targets of PTL, then predicted the potential mechanism of PTL in the prevention and treatment of HPV-mediated IN. Further in vitro cell experiments were conducted to verify whether PTL could inhibit cancer cell proliferation by affecting these targets. Our research provides experimental evidence to prove that PTL has the property of suppressing tumors induced by high-risk HPV infection.
2. Materials and methods
2.1. Reagents
The following products were purchased: 0.25% trypsin ethylenediaminetetraacetic acid (CellGro, Lincoln, NE), radio- immunoprecipitation assay tissue cell lysate (Beijing BioDee Biotechnology Co., Ltd., Beijing, China), Matrigel(Solarbio, Beijing, China), crystal violet (Amresco), hematoxylin (Solarbio), a cell counting kit (Beijing BioDee Biotechnology Co., Ltd.), anti-mouse/-rabbit universal immunohistochemical detection kit (Proteintech, Rosemont, IL), enhanced chemiluminescence super sensitive luminescent liquid (Absin), bicinchoninic acid protein quantification kit (Beijing Pulilai Gene Technology Co., Ltd., Beijing, China), goat anti-rabbit immunoglobulin G H&L (horseradish peroxidase(ab6721; Abcam, Cambridge, England), horseradish peroxidase*goat anti-mouse immunoglobulin G (H L) (RS0001-100 μl; Immunoway, Plano, TX), β-actin (13E5) rabbit monoclonal antibody (4970S; CST, Danvers, MA), rabbit monoclonal PI3-kinase p85 alpha antibody (NBP2-67488; Novus Biologicals, Lit- tleton, CO), rabbit monoclonal Akt (pan) (C67E7) antibody (4691S; CST), phospho-Akt (Ser473) (D9E) XP? rabbit monoclonal antibody (4060S;CST),mouse monoclonal HPV18 E7 (8E2) antibody (ab100953;Abcam), mouse monoclonal HPV18 HPV16 E6 (C1P5) antibody (ab70; Abcam), rabbit monoclonal bad antibody (ab62465; Abcam), anti-Bad (phospho S136) antibody (ab28824; Abcam),rabbit mono- clonal Bcl-xl (54H6) antibody (2764; CST), cisplatin (DDP) (Shanghai yuanye Bio-Technology Co., Ltd, Shanghai, China), and LY294002 in- hibitor (AbMole, Houston, TX), One-step TUNEL Apoptosis Detection Kit(Beyotime Co., Ltd., Shanghai, China).
2.2.?Experimental?drugs
PTL(Lot Number: 20200318) was purchased from Beijing Patborn Biotechnology Development Co., Ltd. (Beijing, China), and its main ingredients include SFR, CF, LJF, IF, HDH, and BF. During PTL liquid preparation, after centrifuging the PTL stock solution at 12,000×g for 15 min, we filtered and sterilized it with a 0.22-μm filter, stored the filtrate at 4 ?C, and diluted it with DMEM to the required concentration during the experiment. The stimulating dose of DDP to cells was 10 μg/ml.
2.3. LC-MS/MS?conditions
The PTL was mixed and centrifuged at 4 ?C for 15 min. The cen- trifugal force was 13,800×g and the centrifugal radius was 8.6 cm. We took 300 μl of the supernatant into an Eppendorf tube, added 1000 μl of extract (methanol: water, 4:1), vortexed to mix it, and then sonicated it in an ice-water bath for 10 min before centrifuging to obtain the su- pernatant. Then, we filtered it and used it for injection. The injection volume was 5 μl. We used the Agilent Ultra Performance Liquid Chro- matography 1290 system for LC-MS/MS analysis (Agilent Technologies, Santa Clara, CA, USA). The Waters UPLC BEH C18 column (1.7 μm 2.1*100 mm) had a column temperature of 55 ?C and a flow rate of 0.5 ml/min. Both 0.1% formic acid aqueous solution (A) and a 0.1% formic acid acetonitrile solution (B) constituted the mobile phase. The obtained supernatant was further processed: 85%–25% A, zero to 10 min; 25%– 2% A, 11–12 min; 2% A, 12–14 min, 2%–85% A, 14–14.1 min; 85% A,14.1–15 min; and 85% A, 15–16 min. Q Exactive Focus combined with the Xcalibur software (version 4.1.31, Thermo, Waltham, MA, USA) was used to collect MS data and MS/MS data. The capillary temperature in the stomach was 400 ?C, and the sheath gas flow rate and the auxiliary gas flow rate were 45 and 15 Arb, respectively. The full millisecond resolution was set to 70,000, and the spray voltage was set to 4.0 kV.
2.4.?Predicting?the?targets?of?PTL?through?network?pharmacology
2.4.1.?Potential?target?intersection?of?PTL?with?disease
The targets of potential active ingredients within PTL were obtained from the YaTCM database (http://cadd.pharmacy.nankai.edu.cn/ya tcm/home) (Chong et al., 2018), TCMSP database (https://tcmsp-e. com/) (Ru et al., 2014) and ChEMBL database (https://www.ebi.ac. uk/chembl/) (Mendez et al., 2019). The ADME details of active key compounds in PTL were obtained from the Swiss ADME database (http://www.swissadme.ch/index.php).
Genes related to IN (condyloma acuminatum and cervical cancer) were obtained from the TTD database (http://db.idrblab.net/ttd/) (Wang et al., 2020), GeneCards database (https://www. genecards.org/) (Safran et al., 2010), DisGenet database (http://www.disgenet.org/) (Su et al., 2019), DrugBank database (https://go.drugbank.com/) (Wishart et al., 2018), and OMIM database (https://omim.org/) (Hamosh et al.,2005). Both Gene Cards and Disgenet were filtered with a relevance score >average of all targets retrieved as a threshold. The targets retrieved by TTD were all validated by “Clinical trial.” Moreover, the targets retrieved by OMIM and DrugBank were all included. Then, we imported the intersection of drug and disease targets into the STRING database (https://cn.string-db.org/) (Szklarczyk et al., 2019) to construct a target protein–protein interaction (PPI). We set the param- eters of topology analysis in the “Basic Settings” of the string database, set the confidence score≥0.4, and the maximum number of interactors=0. Then, we used Cytoscape software (version 3.8.0, https://cytos cape.org/) to visualize the PPI network.
2.4.2.?Pathway?and?functional?enrichment?analysis
We put the potential common intersection therapeutic target of IN and PTL into the Gene Ontology (GO) database, then analyzed its bio- logical process, cell composition, and molecular function (http://www. geneontology.org/) (Huang et al., 2009). Meanwhile, the Kyoto Ency- clopedia of Genes and Genomes (KEGG) database was used to analyze the key signaling pathways of PTL treatment of IN (www.kegg. jp/kegg/pathway.html) (Kanehisa et al., 2016).
2.5.?Experimental?validation
2.5.1.?Cell?line?and?culture
HeLa cells were obtained from the Beijing Union Cell Resource Center (CBP60232, Beijing, China). Ect1/E6E7 cells were obtained from ATCC (CRL-2614, Rockefeller, MD, USA). In the experiment, the HeLa and Ect1/E6E7 cell culture medium was DMEM high glucose (Invi- trogen, Carlsbad, CA, USA), which contains 10% fetal bovine serum (FBS; Gibco Laboratories, Gaithersburg, MD) and 1% pen- icillin–streptomycin mixture (Hyclone Laboratories, Logan, UT, USA).
The cells were cultured in a conventional 37 ?C, 5% CO2 incubator, the medium was changed every other day, and the cells were passaged at a ratio of 1:3 every 2–3 days.
2.5.2.?Cell?morphology?analysis
HeLa and Ect1/E6E7 cells in the logarithmic growth phase were seeded in a 96-well plate with a quantity of 5000 cells per well and cultured for 24 h. Then, different concentrations of PTL were added to each well. After stimulation for 24 h, the morphologies of HeLa and Ect1/E6E7 cells in each group were compared with an inverted micro- scope (TS100, Nikon, Tokyo, Japan).
2.5.3.?Detection?of?cell?IC50?by?MTT
We selected well-grown HeLa and Ect1/E6E7 cells in the logarithmic growth phase for experiments and seeded them in 96-well plates at 5000 cells per well (100 μl). According to the results of the preliminary experiment, the PTL stock solution was diluted to seven different con- centrations (i.e., 1/64, 1/128, 1/256, 1/512, 1/768, 1/1024, and 1/ 1280), and the corresponding drug mass concentrations were 15.625, 7.813, 3.906, 1.953, 1.302, 0.977, and 0.781 mg/ml, respectively. After 24 h of PTL stimulation, We added medium containing a final concen- tration of 0.5 mg/ml MTT (Beijing BioDee Biotechnology Co., Ltd.) toeach well and continued to culture for 3 h. Then we removed the old medium, added 200 μl of dimethylsulfoxide and shook it on a constant temperature shaker at 37°C for 10 min. Finally, we used an automatic microplate reader to detect the A value at 490 nm we took the average value of OD to calculate the growth-inhibition rate. After the PTL con- centration of each group was processed logarithmically, a scatter dia- gram was made to calculate the IC50 value of the PTL. In the follow-up test group, we designated IC50 as the highdose group, 50% of IC50 as the medium-dose group, and 33% of IC50 as the low-dose group.
2.5.4.?Cell?viability?assay?by?CCK-8
We collected HeLa and Ect1/E6E7 cells in the logarithmic growth phase, plated them evenly in 96 wells at a density of 5×103 cells/well, treated them with serum-free DMEM for 24 h, and then added drug- containing medium, each with six replicate wells. After stimulation for 12, 24, 36, or 48 h, we aspirated the medium, added 100 μl of DMEM and cell counting kit 8 (CCK-8) mixture (9:1), incubated the solution in an incubator at a constant temperature of 37°C for 2 h, and shook and mixed it for 5 min. Finally, we detected the OD value of each well at the 450-nm wavelength of the multifunctional microplate reader (Thermo Fisher Scientific, USA).
2.5.5.?Cell?migration?assay
We trypsinized adherent HeLa and Ect1/E6E7 cells and collected them into 15-ml centrifuge tubes, stained them with trypan blue, and counted and plated them into a six-well plate at a density of 1.5×105 cells/well. When the cells reached 80% of the bottom of the cell culture flask, they were treated with serum-free DMEM medium for 24 h to keep the cells in the same cell cycle (G0 phase). After scribing a straight line with a 1-ml pipette tip in a vertical 6-well plate, we added 2 ml of DMEM medium containing the corresponding stimulating drugs, then recorded the scratch images at different time points (0, 12, and 24 h) and magnified them 100 times with an inverted microscope. We used ImageJ software (U.S. National Institutes of Health, Bethesda, MD) to analyze the changes in the scratched area by soft measurement.
2.5.6.?Cell?invasion?assay
Before the experiment, the Matrigel was diluted to 100 mg/l with DMEM, 50 μl of gel was added to the Transwell chamber and then air- dried, and the chamber was washed several times with serum-free phosphate-buffered saline (PBS) before using. We collected the fast- growing HeLa and Ect1/E6E7 cells, planted 4×104 cells in each Transwell inner chamber, added each group of corresponding stimulating drugs, put 10% FBS medium in the outer chamber, and then placed the Transwell chamber in the incubator to cultivate for 24 h. Finally, we wiped off the remaining cells in the inner chamber, fixed the cells in methanol solution for 15 min, immersed them with 0.1% crystal violet solution for 20 min, washed and dried them with PBS, and observed cell penetration with an inverted microscope (Nikon, Tokyo, Japan) 200 times.
2.5.7.?Tunel?staining
The two types of tumor cells were seeded into 24-well plates. After adding drugs to stimulate each group for 24 h, they were fixed with 10% formaldehyde for 15 min, washed three times with PBS, and treated with pre-cooled 1% TritonX-100 for 10 min. After that, 100 μl of TUNEL mixture (TdT + FITC-labeled dUTP) was added to each well according to the manufacturer’s instructions, and incubated at 37°C in a humid box for 60 min in the dark. Then, the nuclei were counterstained with DAPI (1 ug/ml). Finally, fluorescent green apoptotic cells were observed with a fluorescence microscope.
2.5.8.?Real-time?polymerase?chain?reaction?(PCR)?analysis
After stimulating HeLa and Ect1/E6E7 cells with PTL for 24 h, TRI- ZOL reagents (Invitrogen) were added, and then the upper phase liquids containing total RNAs were separated using a 1:5 ratio of chloroform of the total system. Next, the RNA samples were precipitated with isopropanol for 5 min, washing once with 75% ethanol. An ultraviolet spectrophotometer (Beckman Coulter, Brea, CA) was used to measure the concentration and purity of each group of extracted RNAs. A ratio of OD260/OD280 between 1.8 and 2.0 indicates that the purity and con- centration of RNAs meet the experimental requirements. Agarose gel electrophoresis was used to observe the integrity of total RNAs. Then, we used a reverse transcription kit (A3500; Promega Corporation, Madison, WI) to convert total RNAs into complementary DNAs (cDNAs). The 20-μl reaction system contains the following components: 1 μg of RNAs, 25 mM of MgCl2 (4 μl), 10 mM of dNTP (2 μl), recombinant RNasin (0.5 μl), reverse transcription 10 × buffer (2 μl), 0.5 μg/μl of oligo (dT)15 primer (1 μl), high-concentration AMV reverse transcriptase (0.65 μL), and nuclease-free water. Our reverse transcription reaction conditions were as follows: 42°C 15 min, 95°C 5 min, 72°C 5 min, and 4 ?C for storage.
The specific primers described in Table 1 were used for multiplex PCR amplification and real-time PCR quantitative gene detection of cDNA. The primers were obtained from Primer Bank and synthesized by Shanghai Biological Co., Ltd. The 25-μl multiplex PCR reaction system contains the following components: 2.5 μl of cDNA, 12.5 μl of Green Master Mix (M7122; Promega Corporation), 2.5 μl of upstream primer, 2.5 μl of downstream primer and 5 μl of nuclease-free water. The multiplex PCR reaction conditions were as follows: 95°C pre-incubation for 2 min, 95°C for 50 s, 60°C for 50 s, and 72°C for 60 s, for a total of 38 cycles. Then, we performed electrophoresis detection in a 2.0% agarose gel (Amresco) containing GoldView Type I nucleic acid stain (Solarbio).

According to the Rotor Gene 6000 system (Corbett Research, Sydney, Australia), the total volume of each qPCR was 25 μl, and the components of the system were as follows: 25 μl of SYBR Green Mastermix (A106908; Roche Holdings, Basel, Switzerland), 0.5 μl of upstream primer, 0.5 μl of downstream primers, 19 μl of nuclease-free water, and 5 μl of cDNA template. After 40 thermal cycles on the qPCR machine, we used the 2—ΔΔCt method to calculate the fold change.
2.5.9.?Immunohistochemistry?experiment
HeLa and Ect1/E6E7 cells were planted on glass coverslips at a density of 3 × 104 cells/well and were incubated in an incubator at 37°C with 5% CO2. Cells were then starved for 24 h with serum-free DMEM to keep cells in the same growth cycle, After that we added PTL diluent to stimulate cells for 24 h. Next, the cells were fixed with 10% formalde- hyde dissolved in PBS for another 20 min. The cells were permeabilized with PBS containing 0.5% TritonX-100 for 10 min, and antigen retrieval solution (Solarbio) was applied for 10 min; then, 10% goat serum was added dropwise, and the cells were kept at 37 ?C for 1 h. After antibodies were added dropwise, the glass coverslip was placed in a refrigerator at 4°C and incubated for 12 h. The antibodies we used included E6 (1:50), E7 (1:50), Pi3k (1:25), and Akt (1:50). The next day, secondary anti- bodies (1:1000) were added to glass coverslips and incubated for 30 min. The cell samples on the glass coverslips were stained with hema- toxylin for 10 s, and the cells were washed with PBS three times, dehydrated with gradient ethanol, treated with xylene for 15 min, and then fixed with neutral gum. Finally, they were observed with an optical microscope at magnification of 400 times. ImageJ software (National Institutes of Health, USA) was used to compare the relative expression of the positive staining areas of E6, E7, Pi3k, and Akt.
2.5.10.?Western?blot?analysis
HeLa cells and Ect1/E6E7 cells were divided into 2 experimental groups and treated with PI3KAKT inhibitor LY294002 (20 μM) and activator IGF-1 (100 ngml), respectively (Pei et al., 2020). After each group of cells was stimulated by the corresponding drug for 24 h, the total protein of cells was extracted with radioimmunoprecipitation assay lysate, and the cell protein concentration was detected with bicincho- ninic acid reagent. In the experiment, 50 μg of total protein was added to each loading well, 10% sodium dodecyl sulphate–polyacrylamide gel electrophoresis was used to separate the total protein, and then the total protein was transferred to the polyvinylidene fluoride membrane and blocked with milk for 2 h. The primary antibodies we added included β-actin (1:1000), E6 (1:500), E7 (1:500), Pi3k (1:1000), Akt (1:800), P-akt (1:800), P-bad (1:500), Bcl-xl (1:1000), and Bad (1:2000). After incubating overnight at 4°C, the secondary antibody was added and incubated for 30 min. The membrane was washed with 0.1% TBST for 10 min and then exposed to enhanced chemiluminescence luminescent solution, and the ImageJ software was used to detect the relative expression of the band.
2.5.11.?Statistical?analysis
SPSS version 23.0 (IBM Corporation, Armonk, NY) was used to perform a oneway analysis of variance on experimental data conforming to the normal distribution. The comparison between groups was carried out using the least significant difference method. The experimental data were expressed as mean standard deviation, and P < 0.05 was used to indicate a statistical significance.
3.?Results
3.1. LC-MS/MS?results
We used LC-MS/MS method to determine the chemical components in PTL, and combined with literature analysis, 36 active chemical components of PTL were identified. Among them, there were 19 flavo- noid components, 4 alkaloid components, 2 phenolic components, 2 fatty acne components, 2 anthraquinone components, and 7 other types of components(Table 2). Among these compounds, flavonoids accoun- ted for the highest proportion, 52.8%, and alkaloids accounted for 11.1%.

3.2.?PPI?network?analysis
Based on the absorption, distribution, metabolism, and excretion (ADME) parameter standard, after removing duplicate targets, we retrieved 538 candidate targets from drug-related databases and ob- tained 376 candidate targets from five disease-related databases. A total of 51 PTL anti-IN potential targets were used to construct the PPI network. We imported the PPI network diagram into the Cytoscape software for visualization (Fig. 1A and B). The results show that the core targets included AKT1, TP53, MYC, STAT3, MAPK1, MTOR, EGFR, SRC, and JUN. Then, we used Cytoscape software to construct a network visualization of drugs-targets-disease interactions (Fig. 2C). Based on drugs-targets-disease interaction network analysis results and a literature search, we posited that the main anti-tumor active compounds in PTL were quercetin, kaempferol, matrine, emodin, Genistein, and Acacetin. (Fig. 1D-I). The ADME details of these compounds are in Table 3.



3.3. Analyses of enrichment of the GO and KEGG pathways
GO analysis revealed that the biological processes related to PTL‘s effects on HPV-mediated IN included protein serine regulation, oxida tive stress response, protein autophosphorylation, response to toxic substances, and cell response to biological stimuli. The main cell components included a nuclear chromosome part, membrane area, and the receptor complex. Molecular functions included threonine kinase activity, protein heterodimerization activity, chromatin binding, DNA transcription activation activity, and ubiquitin-like protein ligase bind- ing (Fig. 2A–C). In order to find the potential pathway of PTL to HPV- mediated IN, we finally enriched the potential therapeutic targets. The related KEGG pathway could be roughly divided into cell proliferation, oxidative stress, immune response, tumor, and virus infection (Fig. 2D). The Pi3k/Akt signal pathway was the most influential pathway. After integrating literature and network pharmacological analyses, we iden- tified the Pi3k/Akt signaling pathway and HPV infection as the key points for studying PTL against HPV-mediated IN. Therefore, we hy- pothesized that the mechanism of PTL effect on HPV-mediated IN may be as follows: PTL can inhibit the key oncogenic proteins E6 and E7 and the Pi3k/Akt signaling pathway of HPV, thereby regulating the growth, proliferation, and apoptosis of epithelial cells infected by HPV.
3.4.?Experimental?validation?in?vitro
3.4.1.?IC50?of?PTL?to HeLa?and?Ect1/E6E7?cells
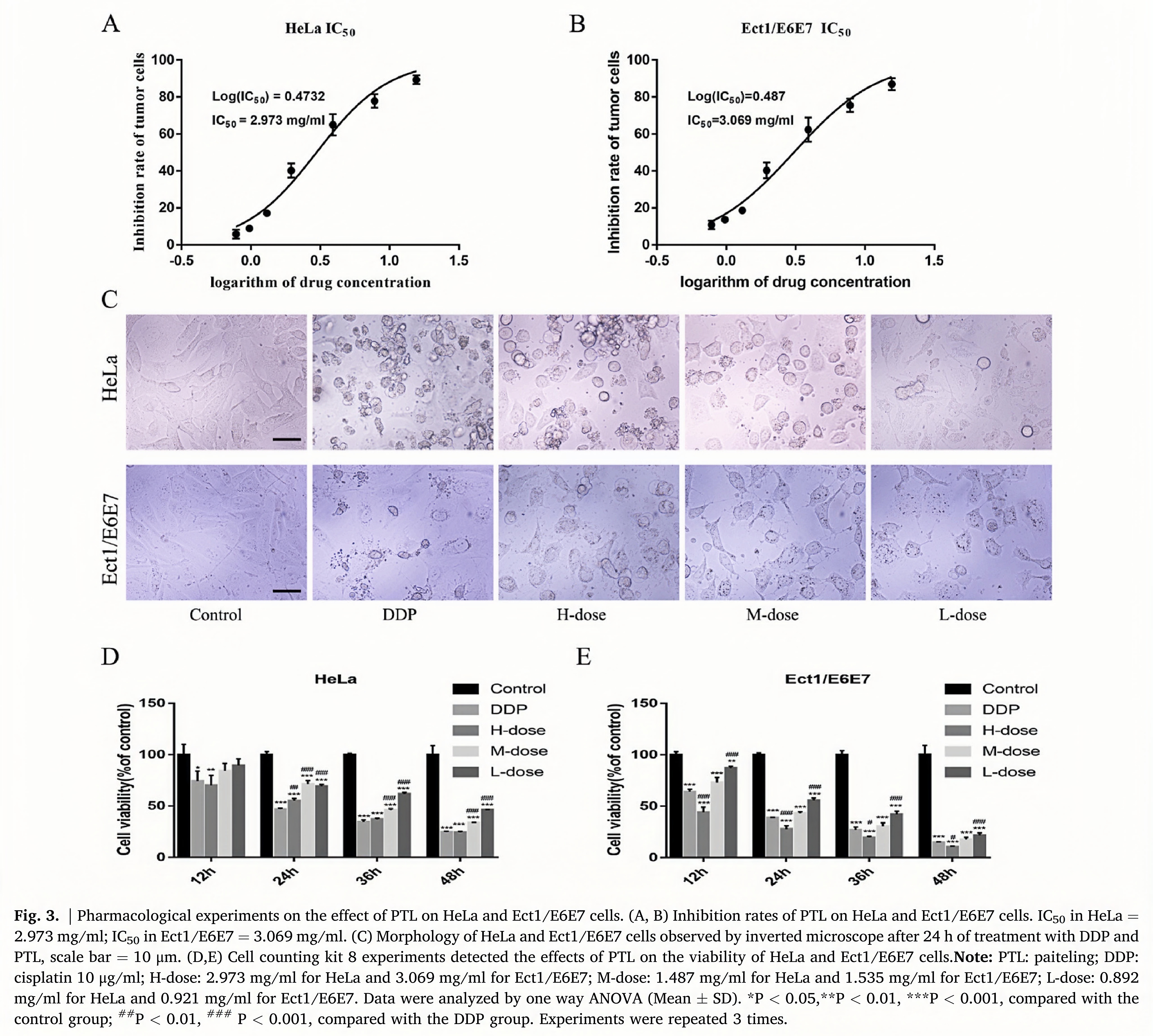
We treated HeLa and Ect1/E6E7 cells with PTL at a concentration of 0.781–15.625 mg/ml for 24 h and used MTT to determine the optical density (OD) value of each group and calculate the inhibition rate. The results of MTT assay show that the IC50 value of PTL stimulated HeLa cells for 24 h was 2.973 mg/ml, while the IC50 value of Ect1/E6E7 cells was 3.069 mg/ml (Fig. 3A and B).

3.4.2.?PTL?changed?the?morphology?of?HeLa?and?Ect1/E6E7?cells
With an inverted microscope, the HeLa and Ect1/E6E7 cells in the control group appeared as flat, irregular polygons with full morphology and clear cell outlines. After 24h stimulation with cisplatin and PTL at high, medium and low doses, the number of HeLa and Ect1/E6E7 cells decreased, the cells showed pyknosis, cell connections were loose, and their arrangement was disordered (Fig. 3C).
3.4.3.?PTL?inhibited?the?viability?of?HeLa?and?Ect1/E6E7?cells
We used the CCK-8 reagents to detect the cell viability of the tumor after PTL treatment. These results show that PTL could significantly reduce the activity of HeLa and Ect1/E6E7 cells, and increased time and concentration led to a stronger inhibitory effect of PTL. The inhibitory effect of PTL high-dose was equivalent to that of 10 μg/ml of DDP (Fig. 3D and E).
3.4.4.?PTL?inhibited?the?migration?and?invasion?of?HeLa?and?Ect1/E6E7?cells
We used a wound-healing test to determine whether PTL can inhibit the migration of HeLa and Ect1/E6E7 cells. We found that PTL signifi- cantly reduced the migration area of HeLa and Ect1/E6E7 cells at 12 and 24 h, and the inhibition was concentration-dependent (Fig. 4A–D). It was assumed that PTL can also reduce the invasiveness of HeLa and Ect1/E6E7 cells. Therefore, we used the Transwell invasion test for cell invasion testing. We observed a gradual decrease in the number of HeLa and Ect1/E6E7 cells passing through the matrigel along with an increase in PTL concentration. The results of the DDP group and the PTL H-dose group are similar (Fig. 4E–G).

3.4.5.?PTL?induced?apoptosis?of?HeLa?and?Ect1/E6E7?cells
The results of TUNEL staining showed that Hela and Ect1/E6E7 in the control group had almost no apoptosis. Compared with the control group, the apoptotic tumor cells increased in the DDP group and PTL (H-, M-, or L-dose) group. And compared with the PTL L-dose group, then umber of apoptotic cells increased in the PTL H-dose group (Fig. 5).

3.4.6.?PTL induced the apoptosis of tumor cells through the E6/E7-Pi3k/?Akt?pathway
In order to further verify the molecular mechanism of PTL-induced apoptosis of HeLa and Ect1/E6E7 cells, we used PCR experiments to evaluate the relative expression of E6, E7, Pi3k, Akt, Bad, and Bcl-xl mRNAs). We found that after 24 h of PTL stimulation, the relative mRNA levels of E6, E7, Pi3k, Akt, and Bcl-xl in HeLa and Ect1/E6E7 cells were significantly downregulated. On the contrary, the relative mRNA expression levels of the apoptotic gene Bad decreased. The same result was also observed in the DDP group (Fig. 6).

In addition, We used cellular immunohistochemistry (Fig. 7) and the western blot (Fig. 8) to detect the expression of E6, Pi3k, Akt, E7, P-akt, P-bad, Bad, and Bcl-xl proteins in tumor cells infected with HPV. We found that after 24 h of stimulation with PTL H-dose, the expression of E6, E7, Pi3k, Akt, P-akt, Bcl-xl, and P-bad proteins in tumor cells were significantly lower than those of the control group, while the expression of Bad increased significantly. The results of the PTL H-dose group are similar to those of the LY294002 group and the DDP group. In addition,the expressions of Pi3k, P-akt, E6, E7, and Bcl-xl proteins were significantly decreased in the middle-dose PTL group, but increased after the addition of the Pi3k/Akt activator IGF-1. The expression of Bad protein was significantly increased in the middle-dose group of PTL, but decreased after the addition of the akt activator IGF-1.


4. Discussion
HPV infection is the main pathogen causing IN. According to reports, 90% of reported cases of cervical cancer are related to HPV infection (Cohen et al., 2019). The occurrence and development of HPV-induced epithelial neoplasia and cancer is a complex and continuous multi-factor process, and will remain important hidden dangers to human health for a long time (Siegel et al., 2020). Therefore, early prevention and treat- ment of HPV infection and squamous epithelial carcinogenesis are of great significance (Wang et al., 2019).
Although the HPV vaccine industry continues to develop, the HPV vaccination rate is generally low in China, the nine-valent HPV vaccine premium is serious, and under the existing conditions, HPV vaccine is still a relatively expensive “l(fā)uxury”. In addition, in the work of HPV vaccination, it will be limited by many practical problems, such as the age limit of the individual to be vaccinated, and the lack of knowledge about HPV and vaccines among adolescent girls and parents (Hu et al., 2021). Therefore, the development of alternative therapies for HPV-related IN is still very necessary. Conventional therapies such as surgery, laser, and liquid nitrogen cryotherapy are subject to many factors, while alternative drugs have the characteristics of fewer side effects and lower costs, especially TCM, which is a treasure house for the development of new drugs (Wang et al., 2013). Although more than 20 years of clinical experiments have fully demonstrated the unique ad- vantages of PTL in the treatment of genital warts and cervical neoplasia, the specific molecular mechanism has not been fully elucidated.
In this study,we first used the LC-MS/MS method to detect the main non-volatile components in PTL. The chemical properties of the com- ponents combined with drugs–targets–disease interaction network analysis results and a literature search revealed that PTL’s main active components are quercetin, kaempferol, matrine, emodin, Genistein, and Acacetin. Some of these components have obvious therapeutic effects on HPV-infection-related IN. Especially, the study found that kaempferol increased apoptosis in human cervical cancer HeLa cells via PI3K/AKT and telomerase pathways (Kashafi et al., 2017). Quercetin has antioxi- dant properties, and oral quercetin can reduce the genotoxic effects of carcinogens and inhibit the development of cervical cancer (De et al., 2000). Quercetin can affect the cell cycle of keratinocytes transformed by HPV16 E6/E7, making them stagnate in the G1 phase, stopping malignant proliferation (Beniston and Campo, 2003). In addition, quercetin can inhibit the G2/M phase of epithelioma cells, cause the release of a large amount of cytochrome-c, induce the accumulation of reactive oxygen species in cells, and cause apoptosis (Bishayee et al., 2013). Matrine and its derivatives have a wide range of biological properties, such as antiviral, anticancer, anti-inflammatory, analgesic, antimicrobial, and insecticidal activity (Huang and Xu, 2016). Emodin can hinder the activation of Akt to P-Akt in cervical squamous cell carcinoma. Large doses of emodin induce programmed apoptosis and damaging necrosis of squamous cell carcinoma (Moreira et al., 2018). Genistein can up-regulate the expression of Bax and induce apoptosis in cervical cancer cells (Kim et al., 2009). Acacetin is a potent natural antitumor agent that induces apoptosis in HNSCC cells via M3R-related calcium signaling and caspase 3 activation (Sun et al., 2019).
The drugs–targets–disease network analysis showed that AKT1 was the core hub of PTL in the treatment of HPV-infection-related diseases. GO and KEGG predicted that PTL’s resistance to HPV-infection-related diseases is closely related to Pi3k/Akt signaling pathway. Further- more, previous study has confirmed that E6 and E7 are key oncogenes of HPV. These results indicate that E6, E7, Pi3k and Akt may be the key targets of PTL in the treatment of diseases caused by HPV infection.
In previous research, the core process of the development of IN induced by HPV infection has been shown to be driven by oncogene E6 and E7 proteins. E6 and E7 lead to changes in the expression of multiple genes (~4% of gene expression) (Nees et al., 2001). E6 and E7 induce massive expression of genes related to cancer markers at the transcrip- tional level to mediate cell transformation, especially signal pathways related to cell cycle and cell proliferation (Bossler et al., 2019). The E7 protein in HPV can inhibit pRb in cancer cells, leading to uncontrolled cell proliferation (Menges et al., 2006). The PDZ binding domain in the HPV E6 oncoprotein is the core that mediates the transformation of cancer cells. E6 targets the Pi3k/Akt signaling pathway through the PDZ domain to mediate the transformation of normal appreciating cells into immortalized cancer cells (Accardi et al., 2011; Contreras-Paredes et al., 2009). After E6 and E7 enter a cell, they can drive the target cell into an S phase and induce cell immortalization. Studies have shown that the Pi3k/Akt signaling cascade plays a key role in mediating high-risk HPV-induced host cell survival and proliferation (Keysar et al., 2013). The heterodimer Pi3k contains two subunits, p85 and p110. The acti- vation of Pi3k can regulate different signals, promote cell survival and proliferation of various cell types, and prevent cell apoptosis, especially of related tumor cells induced by HPV (Lee et al., 2006). The protein kinase Akt has serine/threonine properties and is a key regulator in biological processes such as cell proliferation and apoptosis. The phosphorylation level of Akt is significantly upregulated in HPV-induced anal squamous cell carcinoma (Patel et al., 2007). Activated Akt can promote the expression of downstream Bcl-xl and inhibit the activity and expression of Bad, thereby inhibiting the occurrence of cell apoptosis (Pim et al., 2005; Negoro et al., 2001). Therefore, PTL may inhibit the activation of Pi3k/Akt by inactivating E6 and E7 proteins, thereby inducing the apoptosis of squamous cancer cells (Fig. 9).

To further verify this hypothesis, we designed an in vitro pharma- cological experiment using PTL on HeLa and Ect1/E6E7 cells. We found that PTL reduced the viability of tumor cells associated with HPV infection in a concentration-dependent manner. After 24 h of PTL stimulation, tumor cells showed nuclear deformation and nuclear frag- mentation. DDP is a common anti-tumor drug that can interfere with DNA synthesis. For this study, we chose DDP as a positive control (Jordan and Carmo-Fonseca, 1998). The CCK-8 experimental results show that high-dose PTL could significantly inhibit the activity of HeLa and Ect1/E6E7 cells and induce cell apoptosis. A wound-healing test and Transwell test revealed that PTL stimulation could induce HeLa and Ect1/E6E7 cell migration and invasion ability decline. TUNEL staining showed that PTL could induce apoptosis in HeLa and Ect1/E6E7 cells. In view of the fact that excessive drug concentration may cause cytotox- icity, in subsequent studies, we determined the high, medium, and low concentrations of PTL to stimulate tumor cells based on the IC50 value, and the stimulation time was determined to be 24 h.
Next, we studied the relationship between the biological process of PTL-induced death of squamous cell carcinoma cells and the Pi3k/Akt signaling pathway. We added LY294002, an inhibitor of pi3k/akt signaling pathway, and IGF-1, an activator, as positive controls. Studies have shown that inhibition of Akt by LY294002 can reduce the expression of HPV oncogene E7 in host cells (Mun?oz et al., 2018). Subsequently, we used immunohistochemistry and western blot exper- iments to observe the expression of related core target proteins. The results confirm our hypothesis because under the stimulation of PTL, the expression of E6, Pi3k, E7, Akt, P-akt, P-bad, and Bcl-xl proteins in HeLa and Ect1/E6E7 was significantly downregulated, while the expression of the apoptotic protein Bad was significantly increased. Similarly, PCR experiments found that, after 24 h of PTL stimulation, the expression of E6, E7, Pi3k, Akt, and Bcl-xl mRNAs in HeLa and Ect1/E6E7 cells was significantly downregulated, while the expression of Bad mRNA was significantly increased.
PTL-induced death of squamous cell carcinoma cells and the Pi3k/Akt signaling pathway. We added LY294002, an inhibitor of pi3k/akt signaling pathway, and IGF-1, an activator, as positive controls. Studies have shown that inhibition of Akt by LY294002 can reduce the expression of HPV oncogene E7 in host cells (Mun?oz et al., 2018). Subsequently, we used immunohistochemistry and western blot exper- iments to observe the expression of related core target proteins. The results confirm our hypothesis because under the stimulation of PTL, the expression of E6, Pi3k, E7, Akt, P-akt, P-bad, and Bcl-xl proteins in HeLa and Ect1/E6E7 was significantly downregulated, while the expression of the apoptotic protein Bad was significantly increased. Similarly, PCR experiments found that, after 24 h of PTL stimulation, the expression of E6, E7, Pi3k, Akt, and Bcl-xl mRNAs in HeLa and Ect1/E6E7 cells was significantly downregulated, while the expression of Bad mRNA was significantly increased.
In addition, a clinical study including 198 cases of cervical biopsy with pathological diagnosis of CIN III (Huang et al., 2018) and another meta-analysis (Liu et al., 2021) showed that the negative rate of HPV E6/E7 mRNA was 75.0% in the 12th month after PTL treatment. These studies’ findings support our own. However, the molecular mechanism of the multi-target molecular mechanism of PTL and the identification of the core monomer compounds of PTL still need to be further explored and discussed. In summary, our research findings indicate that PTL may constitute an effective treatment strategy for HPV infection-related IN.
5.?Conclusions
PTL has antitumor properties and can inhibit IN caused by HPV infection, inhibit tumor cell migration and invasion, and induce tumor cell apoptosis. PTL can inhibit and inactivate the activation of oncogenic E6 and E7 oncoproteins in host cells, thereby blocking the activation of the Pi3k/Akt signaling pathway. Our findings suggest that PTL can be used as an traditional Chinese medicine prevention strategy in the treatment of HPV-mediated IN.
References
Accardi, R., Rubino, R., Scalise, M., Gheit, T., Shahzad, N., Thomas, M., Banks, L.,Indiveri, C., Sylla, B.S., Cardone, R.A., Reshkin, S.J.,Tommasino, M., 2011. E6 and E7 from human papillomavirus type 16 cooperate to target the PDZ protein Na/H exchange regulatory factor 1. J. Virol. 85 (16), 8208-8216.
Beniston, R.G., Campo, M.S., 2003. Quercetin elevates p27(Kip1) and arrests both primary and HPV16 E6/E7 transformed human keratinocytes in G1. Oncogene 22 (35), 5504-5514.
Bishayee, K., Ghosh, S., Mukherjee, A., Sadhukhan, R., Mondal, J., Khuda-Bukhsh, A.R.,2013. Quercetin induces cytochrome-c release and ROS accumulation to promote apoptosis and arrest the cell cycle in G2/M, in cervical carcinoma: signal cascade and drug-DNA interaction. Cell Prolif 46 (2), 153-163.
Bossler, F., Hoppe-Seyler, K., Hoppe-Seyler, F., 2019. PI3K/AKT/mTOR signaling regulates the virus/host cell crosstalk in HPV-positive cervical cancer cells. Int. J. Mol. Sci. 20 (9), 2188.
Chong, J., Soufan, O., Li, C., Caraus, I., Li, S., Bourque, G., Wishart, D.S., Xia, J., 2018. MetaboAnalyst 4.0: towards more transparent and integrative metabolomics analysis. Nucleic Acids Res. 46 (W1), W486-W494.
Cohen, P.A., Jhingran, A., Oaknin, A., Denny, L., 2019. Cervical cancer. Lancet 393 (10167), 169-182.
Contreras-Paredes, A., De la Cruz-Hernández, E., Martínez-Ramírez, I., Due?as González, A., Lizano, M., 2009. E6 variants of human papillomavirus 18 differentially modulate the protein kinase B/phosphatidylinositol 3-kinase (Akt / PI3K) signaling pathway. Virology 383 (1), 78-85. De, S., Chakraborty, J., Chakraborty, R.N., Das, S., 2000. Chemopreventive activity of quercetin during carcinogenesis in cervix uteri in mice. Phytother Res. 14 (5), 347-351.
Fontham, E., Wolf, A., Church, T.R., Etzioni, R., Flowers, C.R., Herzig, A., Guerra, C.E., Oeffinger, K.C., Shih, Y.T., Walter, L.C., Kim, J.J., Andrews, K.S., DeSantis, C.E., Fedewa, S.A., Manassaram-Baptiste, D., Saslow, D., Wender, R.C., Smith, R.A., 2020. Cervical cancer screening for individuals at average risk: 2020 guideline update from the American Cancer Society. CA Cancer J. Clin. 70 (5), 321-346.
Hamosh, A., Scott, A.F., Amberger, J.S., Bocchini, C.A., McKusick, V.A., 2005. Online Mendelian Inheritance in Man (OMIM), a knowledgebase of human genes and genetic disorders. Nucleic Acids Res. 33 (Database issue), D514-D517.
Hoppe-Seyler, K., Bossler, F., Braun, J.A., Herrmann, A.L., Hoppe-Seyler, F., 2018. The HPV E6/E7 oncogenes: key factors for viral carcinogenesis and therapeutic targets. Trends Microbiol. 26 (2), 158-168.
Hu, Y., Lu, Y., Qi, X., Chen, X., Liu, K., Zhou, X., Yang, Y., Mao, Z., Wu, Z., Hu, Y., 2019. Clinical efficacy of paiteling in the treatment of condyloma acuminatum infected with different subtypes of HPV. Dermatol. Ther. 32 (5), e13065.
Hu, S., Xu, X., Zhang, Y., Liu, Y., Yang, C., Wang, Y., Wang, Y., Yu, Y., Hong, Y., Zhang, X., Bian, R., Cao, X., Xu, L., Zhao, F., 2021. A nationwide post-marketing survey of knowledge, attitude and practice toward human papillomavirus vaccine in general population: implications for vaccine roll-out in mainland China. Vaccine 39 (1), 35-44.
Huang, J., Xu, H., 2016. Matrine: bioactivities and structural modifications. Curr. Top. Med. Chem. 16 (28), 3365-3378.
Huang, d., Sherman, B.T., Lempicki, R.A., 2009. Systematic and integrative analysis of large gene lists using DAVID bioinformatics resources. Nat. Protoc. 4 (1), 44-57.
Huang, L.X., Guo, M., Dong, X.X., Yang, A.W., Zheng, J.Q., 2018. Effectof Paiteling cervical administration on HPV E6/E7 mRNA expression. Chinese modern doctor 56 (25), 74-8 (in chinese).
Jansen, C., Baker, J.D., Kodaira, E., Ang, L., Bacani, A.J., Aldan, J.T., Shimoda, L., Salameh, M., Small-Howard, A.L., Stokes, A.J., Turner, H., Adra, C.N., 2021.
Medicine in motion: opportunities, challenges and data analytics-based solutions for traditional medicine integration into western medical practice. J. Ethnopharmacol. 267, 113477.
Jordan, P., Carmo-Fonseca, M., 1998. Cisplatin inhibits synthesis of ribosomal RNA in vivo. Nucleic Acids Res. 26 (12), 2831-2836.
Kanehisa, M., Sato, Y., Kawashima, M., Furumichi, M., Tanabe, M., 2016. KEGG as a reference resource for gene and protein annotation. Nucleic Acids Res. 44 (D1), D457-D462.
Kashafi, E., Moradzadeh, M., Mohamadkhani, A., Erfanian, S., 2017. Kaempferol increases apoptosis in human cervical cancer HeLa cells via PI3K/AKT and telomerase pathways. Biomed. Pharmacother. 89, 573-577.
Keysar, S.B., Astling, D.P., Anderson, R.T., Vogler, B.W., Bowles, D.W., Morton, J.J., Paylor, J.J., Glogowska, M.J., Le, P.N., Eagles-Soukup, J.R., Kako, S.L., Takimoto, S. M., Sehrt, D.B., Umpierrez, A., Pittman, M.A., Macfadden, S.M., Helber, R.M., Peterson, S., Hausman, D.F., Said, S., et al., 2013. A patient tumor transplant model of squamous cell cancer identifies PI3K inhibitors as candidate therapeutics in defined molecular bins. Mol. Oncol. 7 (4), 776-790. https://doi.org/10.1016/j.molonc.2013.03.004.
Kim, S.H., Kim, S.H., Lee, S.C., Song, Y.S., 2009. Involvement of both extrinsic and intrinsic apoptotic pathways in apoptosis induced by genistein in human cervical cancer cells. Ann. N. Y. Acad. Sci. 1171, 196-201.
Lee, C.M., Fuhrman, C.B., Planelles, V., Peltier, M.R., Gaffney, D.K., Soisson, A.P., Dodson, M.K., Tolley, H.D., Green, C.L., Zempolich, K.A., 2006. Phosphatidylinositol 3-kinase inhibition by LY294002 radiosensitizes human cervical cancer cell lines. Clin. Cancer Res. 12 (1), 250-256.
Li, K., Li, Q., Song, L., Wang, D., Yin, R., 2019. The distribution and prevalence of human papillomavirus in women in mainland China. Cancer 125 (7), 1030-1037.
Liu, H., Wang, H., Li, C., Zhang, T., Meng, X., Zhang, Y., Qian, H., 2016. Spheres from cervical cancer cells display stemness and cancer drug resistance. Oncol. Lett. 12 (3), 2184-2188.
Liu, L.H., Q, W.M., Zhang, Y.X., Liu, J., 2021. Meta-analysis on effect of Paiteling on high-risk HPV infection. Chin. Tradit. Herb. Drugs 52 (22), 6928-6938 (in chinese).
Mendez, D., Gaulton, A., Bento, A.P., Chambers, J., De Veij, M., Félix, E., Magari?os, M.P., Mosquera, J.F., Mutowo, P., Nowotka, M., Gordillo-Mara?ón, M., Hunter, F.,Junco, L., Mugumbate, G., Rodriguez-Lopez, M., Atkinson, F., Bosc, N., Radoux, C.J.,Segura-Cabrera, A., Hersey, A., et al., 2019. ChEMBL: towards direct deposition of bioassay data. Nucleic Acids Res. 47 (D1), D930-D940.
Menges, C.W., Baglia, L.A., Lapoint, R., McCance, D.J., 2006. Human papillomavirus type 16 E7 up-regulates AKT activity through the retinoblastoma protein. Cancer Res. 66 (11), 5555-5559.
Moreira, T.F., Sorbo, J.M., Souza, F.O., Fernandes, B.C., Ocampos, F., de Oliveira, D., Arcaro, C.A., Assis, R.P., Barison, A., Miguel, O.G., Baviera, A.M., Soares, C.P., Brunetti, I.L., 2018. Emodin, physcion, and crude extract of Rhamnus sphaerosperma var. pubescens induce mixed cell death, increase in oxidative stress, DNA damage, and inhibition of AKT in cervical and oral squamous carcinoma cell lines. Oxid. Med. Cell. Longev., 2390234, 2018.
Mu?oz, J.P., Carrillo-Beltrán, D., Aedo-Aguilera, V., Calaf, G.M., Le
ón, O., Maldonado, E., Tapia, J.C., Boccardo, E., Ozbun, M.A., Aguayo, F., 2018. Tobacco exposure enhances human papillomavirus 16 oncogene expression via EGFR/PI3K/Akt/c-Jun signaling pathway in cervical cancer cells. Front. Microbiol. 9, 3022.
Nees, M., Geoghegan, J.M., Hyman, T., Frank, S., Miller, L., Woodworth, C.D., 2001. Papillomavirus type 16 oncogenes downregulate expression of interferon-responsive genes and upregulate proliferation-associated and NF-kappaB-responsive genes in cervical keratinocytes. J. Virol. 75 (9), 4283-4296.
Negoro, S., Oh, H., Tone, E., Kunisada, K., Fujio, Y., Walsh, K., Kishimoto, T., Yamauchi Takihara, K., 2001. Glycoprotein 130 regulates cardiac myocyte survival in doxorubicin-induced apoptosis through phosphatidylinositol 3-kinase/Akt phosphorylation and Bcl-xL caspase-3 interaction. Circulation 103 (4), 555-561.
Patel, H., Polanco-Echeverry, G., Segditsas, S., Volikos, E., McCart, A., Lai, C., Guenther, T., Zaitoun, A., Sieber, O., Ilyas, M., Northover, J., Silver, A., 2007. Activation of AKT and nuclear accumulation of wild type TP53 and MDM2 in anal squamous cell carcinoma. Int. J. Cancer 121 (12), 2668-2673.
Pei, X.D., Yao, H.L., Shen, L.Q., Yang, Y., Lu, L., Xiao, J.S., 2020. α-Cyperone inhibits theproliferation of human cervical cancer HeLa cells via ROS-mediated PI3K/Akt/mTOR signaling pathway. Eur. J. Pharmacol. 883, 173355.
Pim, D., Massimi, P., Dilworth, S.M., Banks, L., 2005. Activation of the protein kinase B pathway by the HPV-16 E7 oncoprotein occurs through a mechanism involving interaction with PP2A. Oncogene 24 (53), 7830-7838.
Ru, J., Li, P., Wang, J., Zhou, W., Li, B., Huang, C., Li, P., Guo, Z., Tao, W., Yang, Y., Xu, X., Li, Y., Wang, Y., Yang, L., 2014. TCMSP: a database of systems pharmacology for drug discovery from herbal medicines. J. Cheminf. 6, 13.
Safran, M., Dalah, I., Alexander, J., Rosen, N., Iny Stein, T., Shmoish, M., Nativ, N., Bahir, I., Doniger, T., Krug, H., Sirota-Madi, A., Olender, T., Golan, Y., Stelzer, G., Harel, A., Lancet, D., 2010. GeneCards Version 3: the Human Gene Integrator. Database, Oxford), baq020, 2010.
Schiffman, M., Boyle, S., Raine-Bennett, T., Katki, H.A., Gage, J.C., Wentzensen, N., Kornegay, J.R., Apple, R., Aldrich, C., Erlich, H.A., Tam, T., Befano, B., Burk, R.D., Castle, P.E., 2015. The role of human papillomavirus genotyping in cervical cancer screening: a large-scale evaluation of the cobas HPV test. Cancer Epidemiol. Biomarkers Prev. 24 (9), 1304-1310.
Schiller, J.T., Lowy, D.R., 2012. Understanding and learning from the success of prophylactic human papillomavirus vaccines. Nat. Rev. Microbiol. 10 (10), 681-692.
Shu, H.L., Yu, B., Li, C.Q., 2020. Treatment of giant condyloma acuminatum with paiteling: a case report. Dermatol. Ther. 33 (6), e13936.
Siegel, R.L., Miller, K.D., Jemal, A., 2020. Cancer statistics 2020. CA Cancer J. Clin. 70 (1), 7-30.
Su, M., Guo, C., Liu, M., Liang, X., Yang, B., 2019. Therapeutic targets of vitamin C on liver injury and associated biological mechanisms: a study of network pharmacology. Int. Immunopharm. 66, 383-387.
Subramanian, S., Trogdon, J., Ekwueme, D.U., Gardner, J.G., Whitmire, J.T., Rao, C., 2010. Cost of cervical cancer treatment: implications for providing coverage to low income women under the Medicaid expansion for cancer care. Wom. Health Issues 20 (6), 400-405.
Sun, F., Li, D., Wang, C., Peng, C., Zheng, H., Wang, X., 2019. Acacetin-induced cell apoptosis in head and neck squamous cell carcinoma cells: evidence for the role of muscarinic M3 receptor. Phytother Res. 33 (5), 1551-1561.
Szklarczyk, D., Gable, A.L., Lyon, D., Junge, A., Wyder, S., Huerta Cepas, J., Simonovic, M., Doncheva, N.T., Morris, J.H., Bork, P., Jensen, L.J., Mering, C.V., 2019. STRING v11: protein-protein association networks with increased coverage, supporting functional discovery in genome-wide experimental datasets. Nucleic Acids Res. 47 (D1), D607-D613.
Wang, S.J., Zheng, C.J., Peng, C., Zhang, H., Jiang, Y.P., Han, T., Qin, L.P., 2013. Plants and cervical cancer: an overview. Expet Opin. Invest. Drugs 22 (9), 1133-1156.
Wang, Q., Schmoeckel, E., Kost, B.P., Kuhn, C., Vattai, A., Vilsmaier, T., Mahner, S., Mayr, D., Jeschke, U., Heidegger, H.H., 2019. Higher CCL22+ cell infiltration is associated with poor prognosis in cervical cancer patients. Cancers 11 (12), 2004.
Wang, Y., Zhang, S., Li, F., Zhou, Y., Zhang, Y., Wang, Z., Zhang, R., Zhu, J., Ren, Y., Tan, Y., Qin, C., Li, Y., Li, X., Chen, Y., Zhu, F., 2020. Therapeutic target database 2020: enriched resource for facilitating research and early development of targeted therapeutics. Nucleic Acids Res. 48 (D1), D1031-D1041.
Wang, M.F., Lin, L., Li, L.F., 2021. Efficacy and safety of giant condyloma acuminatum with monotherapy of topical traditional Chinese medicine: report of eight cases. Infect. Drug Resist. 14, 1375-1379.
Wishart, D.S., Feunang, Y.D., Guo, A.C., Lo, E.J., Marcu, A., Grant, J.R., Sajed, T., Johnson, D., Li, C., Sayeeda, Z., Assempour, N., Iynkkaran, I., Liu, Y., Maciejewski, A., Gale, N., Wilson, A., Chin, L., Cummings, R., Le, D., Pon, A., Wilson, M., 2018. DrugBank 5.0: a major update to the DrugBank database for 2018. Nucleic Acids Res. 46 (D1), D1074-D1082.
Yin, S.Y., Wei, W.C., Jian, F.Y., Yang, N.S., 2013. Therapeutic applications of herbal medicines for cancer patients. Evid Based Complement Alternat. Med. 2013, 302426.
Yu, L., Majerciak, V., Zheng, Z.M., 2022. HPV16 and HPV18 genome structure, expression, and post-transcriptional regulation. Int. J. Mol. Sci. 23 (9), 4943.
Zhao, K.N., Chen, J., 2011. Codon usage roles in human papillomavirus. Rev. Med. Virol. 21 (6), 397-411.